Skip to content
BURSA TEKNİK ÜNİVERSİTESİ
YÜKSEK BAŞARIMLI HESAPLAMA LABORATUVARI
YÖNETİM
TEKNİK ALTYAPI
TEKNİK ÖZELLİKLER
YÜKLÜ YAZILIMLAR
GERÇEKLEŞTİRİLEN ÇALIŞMALAR
ÜCRETLER
BAŞVURU
AKADEMİK
TİCARİ
Erişim ve İş Akışı
NASIL ERİŞİRİM?
Akademik İş Akışı
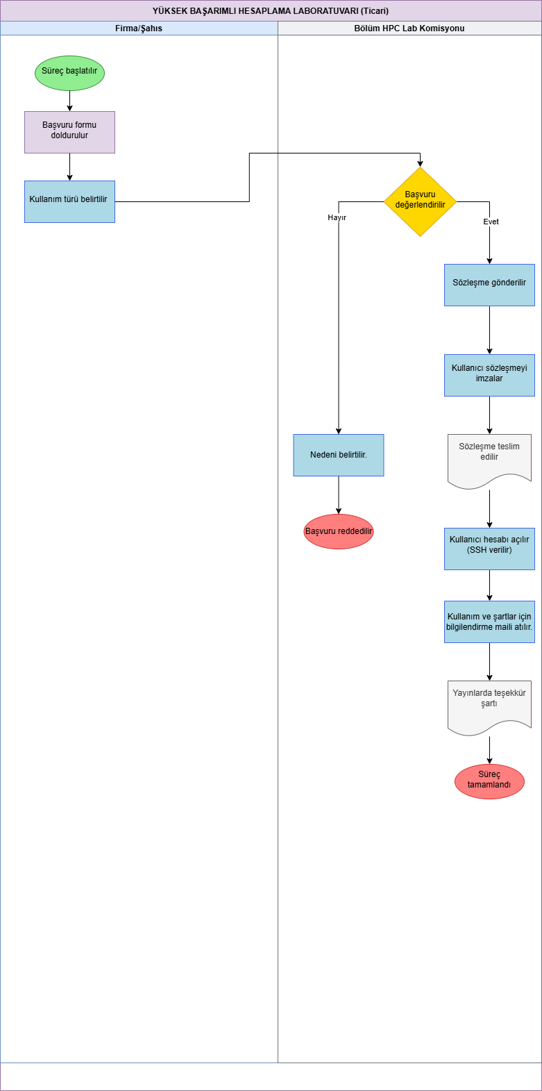
Ticari İş Akışı
DESTEK
Ticari İş Akışı